John Broskie's Guide to Tube Circuit Analysis & Design
February 21 2026 
  Post Number 633
       

 

Return of Harmonic Restoration
Harmonic-restoration is an attempt to restore a more natural harmonic structure to recorded music whose electronic production erased the prominence of even-order harmonics, while passing on the odd harmonics, lending a thin, denatured, sterile sonic overlay . The diminution of even harmonics results from the signal passing through anti-current-phase differential amplifiers and push-pull output stages, all of which work better at suppressing even-order harmonic distortion than odd-order distortion.

A visual analogy can be found in old color photos and oil paintings losing their rich colors over time. In general, tube-based audio equipment adds more even-order harmonic distortion than odd-order. Too much harmonic-restoration lends a an overly ripe, excessively sweet and warm sonic overlay.


Too Thin

 


Too Rich

While looking through some old SPICE circuits, I spotted a few harmonic-restoration designs that I had created a decade ago, but deemed unsuitable due to their large insertion loss of signal amplitude. In other words, 1Vpk of input signal goes in but only 0.5Vpk of signal exits. The 50% loss in signal strength was due to my cascading of two cathode followers, with each cathode follower exacting a 25% loss. Most cathode follower circuits do not suffer such a great insertion loss, but these cathode follower were purposely being burdened to provoke greater 2nd-harmonic distortion. Well, is this 50% insertion loss really that large a liability? Most power amplifier can be brought to full output with only 1Vpk of input signal, while most DACs put out over 2Vpk. Isn't that a wash?

Let's begin with a simple, but flawed cathode-follower-based harmonic-restoration circuit.

Note the 0Vdc at the connection to the 10mA constant-current source. This was a goal, and it explains the inclusion of the 332-ohm cathode resistor. The 2k potentiometer allows for a varying amount of harmonic enrichment. Of course, if the scraper slides entirely to the left, the output is shorted to ground and no signal emerges. Thus, the unhappy face. One workaround would be to insert a resistor between the ground connection and the potentiometer, which would prevent shorting the output to ground. Better still, however, would be to replace the potentiometer with rotary switch and extra resistors.

Here, we see a 3-position switch that offers little, more and even more harmonic restoration. Still, no happy face, however, as the insertion loss varies with the change in switch position. The new workaround is to also vary the amount of input signal.

As the harmonic restoration decreases, the input signal to the cathode follower correspondingly decreases, which undoes the increase of gain. In all switch positions, the gain is around -6dB. In other words, the output level remains constant. Assuming a stereo system, a 3-position, 4-pole rotary switch will be needed.

The -12Vdc negative power supply can also power the tube heater elements. The constant-current source is easily made from a FET of an LM317 regulator.

What if you dislike negative power supplies on principle? The workaround would be to increase the B+ voltage, so that the negative power supply would not be needed, as sufficient cathode voltage would develop to forgo its needed inclusion.

We might have to back off the constant-current source current flow, depending on which triode is used and our willingness to run the triode hard. The non-polarized electrolytic capacitor prevents DC current flow through the resistor string. The input attenuator resistor values, however, will need to be recalculated depending the tube used. Possible tube choices are numerous, with the 6CG7, 6SN7, 12AU7, 12BH7, 5687, ECC99 at the top of the list.

The high-voltage power supply must be ripple-free. Either passive RC filters or chokes or regulation will be needed. I can imagine squeezing everything a relatively small enclosure, with a single dual-triode tube protruding from the top and a single knob on the front panel. If I had the gumption and the resources, I'd make such a unit and sell them for $$$ and retire to a ritzy town in the Colorado mountains.

All it would take is a fancy box, NOS tubes, $500 worth of exotic coupling capacitors, a hard-gold-contact rotary switch, fancy RCA jacks, a toroid or R-core power transformer, and high-voltage regulator PCB, with point-to-point wiring with fancy wire. About $4000 should be the right selling price. On the other hand, if I made it for myself, considering that I already own most of the parts, I could put such a project together for far less than $200.

 

 

 

Three-Triode Harmonic Restoration Circuit
Another harmonic-restoration circuit that I once found unsuitable used cascaded cathode followers. Rather than use a rotary switch, the design used a linear potentiometer, which at one extreme offers only a tad of harmonic restoration, but at the other end delivers gobs of enrichment. My design goal was 1% THD. My target was met in SPICE simulation.

The 4.7k and 5.6k define a two-resistor voltage divider that attenuates the input signal to match the attenuation at the second cathode follower's cathode, i.e. -6dB. The potentiometer goes from 1% to below 0.1% THD. Perhaps the amount of harmonic enrichment is too low, as (historically) tube-based power amplifier ran THD figures closer to 5%. Replacing the second cathode follower's constant-current source with a cathode resistor might get us to the 5% target.

 

 

Four-Triode Harmonic Restoration Circuit
Yet another harmonic-restoration circuit hid on my hard drive. This time, the insertion is only a trivial -0.63dB. I could have deliver no insertion loss, but I had to give up a smidgen of unity-gain to realize some Aikido Mojo.


Click on schematic to see enlargement

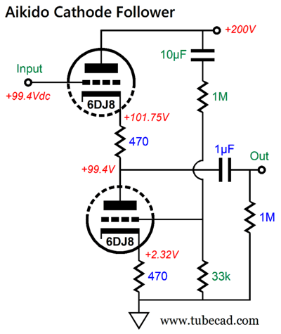
It may look complicated, but the logic becomes clearer if we break this circuit into four subsections: input attenuator, two-stage harmonic-restoration circuit, signal blender, and Aikido cathode follower. Starting at the end, the 6DJ8-based Aikido Cathode Follower (ACF) is my invention that improves upon the plain-Jane cathode follower by vastly improving its PSRR.

The assumption here is that the input signal is free of power-supply noise, so that the only active noise source is the connection to the B+ voltage. To bring about the deep PSRR null requires that we feed the bottom triode's grid 1/mu amount of the power-supply noise, where mu is the triode's amplification factor (about 31 for the 6DJ8 in this circuit). In my famous Aikido gain circuit, the assumption is that input signal to the ACF will contain 50% of the power-supply noise, so the amount of power-supply noise needed is greater; thus, the change in resistor ratio.

The 10µF capacitor may seem ridiculously too large in value, but the larger the capacitor value, the further down in frequency the power-supply noise null extends. I always strive to push the null down to 100Hz, as 100Hz is the ripple frequency in a full-wave rectifier circuit when the wall frequency is 50Hz. With a wall AC frequency of 60Hz, 120hz is the ripple frequency. Next, we move on to the heart of the design, the harmonic restoration circuit.

The input stage is a simple grounded-cathode amplifier that develops inverted gain at its output. The output stage is an anode/plate follower that could also deliver inverted gain, but with the 10k and 3.6k negative feedback resistors, it delivers far less than unity-gain, undoing the gain from the input stage and restoring the signal phase to non-inverted. In addition, the 10k and 3.6k negative feedback resistors are so low in ohmage, relatively speaking, that they drag down both stage, thereby prompting greater harmonic enrichment, i.e. harmonic distortion, aka harmonic restoration. Moreover, the ratio between the resistors introduces some Aikido Mojo magic. I found, however, that the greatest PSRR null provoked a slighter higher than unity-gain output, which explains the inclusion of the input signal attenuator.

The input stage attenuator brings the harmonic restoration circuit's gain back down to unity-gain. The 100k potentiometer defines the blend control. At the potentiometer topmost setting, the output buffer sees only the original signal. At the bottom setting, the output buffer sees only the harmonic-enriched signal. At the potentiometer's midrange driver position, we get a blend of the two signals.

So, how well does this harmonic restoration circuit work? Here is the SPICE-generated Fourier graph with an output signal of 1Vpk at 10kHz.

We definitely see a single-ended cascade of harmonics, but not that much distortion. In other words, I didn't hit my goal of 1% THD, as -40dB marks the 1% point. The fact that the harmonic-restoration circuit's input and output stages work in anti-current phase reduces the combined distortion. If the two stages had operated in current phase to each other, the distortion would have compounded, as it had in the cascaded cathode follower circuits. Still, it would be great fun to build this circuit and give it a listen.

 

 

My Audio System
My cousin pointed out that ESS was having a sale on its Heil Air-Motion Transformer (AMT) tweeters, $250 for a pair. I have longed to play with these tweeters since I first heard them half a century ago. I now own a pair.

My God they are heavy. Here are the specifications from ESS:

  • Weight: 14.5 pounds
  • Height: 6″
  • Width: 6.75″
  • Depth: 4.25″
  • Impedance: 4 ohms, Re: 3.9 ohms
  • Power: 40 Watts RMS, 160 Watts Max
  • Response: 800Hz - 20kHz
  • Sensitivity: 96 dB, 1 watt, 1 meter

I don't believe the sensitivity rating, as 2.83Vrms is often used to test both 4-ohm and 8-ohm loudspeakers, whereas a 4-ohm driver should be tested with 2Vrms, as that is the AC voltage that produces 1W with a 4-ohm load. In other words, I would subtract 3dB from the 96dB. Nonetheless, 93dB is plenty efficient. To test the units, I quickly assembled a passive 2nd-order Linkwitz-Riley crossover at 2kHz.

With a zero break-in period, they still sounded great. The dipole action both lends a greater ambiance and added clarity by eliminating back reflections on the diaphragm. I wanted to hear them with a lower crossover frequency, but I lacked the needed inductors. I then had a brainstorm.

The WiiM Ultra streamer allows for digital equalization—and much more. The more takes the form of the possibility of adding frequency shelving contours and low-pass filters and high-pass filters. The filters only come in 2nd-order, but you can adjust the filter's Q and they can be cascaded, thereby creating a 4th-order filter. This is what I did.

The 30Hz high-pass filter matches the subwoofer's cutoff and the 150Hz high-pass filter matches the crossover between subwoofers and the 7in satellite woofers. The two cascading 1.6kHz 2nd-order high-pass filters (Q = 0.7) define a 4th-order Linkwitz-Riley filter at 1.6kHz, with a Q of 0.5. (Qs in cascade multiply against each other.) Here is the overview of new system:


Click on image to see enlargement

The two active subwoofers reside in the corners of the room, while the satellites sit in the middle of the room, which creates an 8 millisecond delay in the subwoofers output. I correct for this timing discrepancy in the WiiM streamers.

At first, I didn't like the resulting sound, as I had the phasing wrong and I had the 7-inch driver output too high. Once I corrected these mistakes, the sound became quite quaffable. If nothing else, it can play loudly. Usually, my stereo tube-based single-ended power amplifier drives the 7-inch DVC drivers and dome tweeter. With the DVC's two 8-ohm voicecoils wired in parallel, the class-D WiiM Vibelink power amplifier delivers 200W. I have longed maintained that watts do not necessarily equal watts. What!? I have heard a tube-based single-ended 10W power amplifier sound just as powerful as a 50W solid-state power amplifier. Still, 200W is a lot of watts.

I love being able to alter the output levels for the three power amplifiers on the fly, along with the ability to alter the crossover frequencies and filter order.

Behind the WiiM Ultra that feeds the Schiit DAC Gungnir Multibit DAC, which then feeds the tube-based single-ended power amplifier, we find a Crucial 4T SSD that holds my entire music collection. In other words, no connection to my PC whatsoever. Via WiFi, I can access my Amazon Music account and stream high-res music all day.

 

 

Music Recommendation:Flying Pictures At An Exhibition
In passing, I recommended this album back in Post 548. Well, I recently saw The Absolute Sound highly praise Carlo Giulini's conducting of Mussorgsky's famous Pictures at an Exhibition. I gave it a listen and had to agree—but only after I performed a shootout between the other six other covers on my hard-drive. While doing this contest, I rediscovered this album by the brothers, Vivan and Ketan Bhatti, which they composed for the German dance group, Flying Steps. Mercy. The music wowed far more than I remembered. Make sure that your subwoofers are at the ready, before listening.

By the way, some of you youngsters may not know that Mussorgsky's most famous composition was his piano suite, Pictures at an Exhibition (in memory of Hartmann). Yes, piano suite, which you might have only have heard in an orchestral transcription, probably Ravel's. You should definitely give Leopold Stokowski's alternative version a listen, which is a lot of fun, more Russian, less French—but to get down to the music's actual roots, do listen to original piano version.

I recommend Vladimir Ashkenazy's album, where the first half is only piano, the second half orchestral conducted by Ashkenazy. In short, a damn great album.

 

//JRB

 

AI Summary
Adobe's AI's report on this post:

The document discusses various designs and concepts related to harmonic restoration in audio equipment, focusing on circuits that enhance even-order harmonics to improve sound quality.

Harmonic Restoration Techniques in Audio
Harmonic restoration aims to reintroduce even-order harmonics in recorded music, countering the sterile sound produced by modern electronic production.

  • Harmonic restoration addresses the loss of even-order harmonics due to electronic production methods.
  • Excessive harmonic restoration can lead to overly sweet and warm sound.
  • Initial designs faced a 50% insertion loss due to cascading cathode followers.
  • A simple cathode follower circuit was proposed, with a potentiometer for varying harmonic enrichment.
  • A three-position switch design was introduced to offer different levels of harmonic restoration.
  • A more complex design with a potentiometer achieved a target of 1% total harmonic distortion (THD) in simulations.
  • A four-triode circuit design minimized insertion loss to -0.63dB while enhancing harmonic restoration.

My Audio System Setup
The author describes their audio system, highlighting the recent addition of Heil Air-Motion Transformer tweeters and the use of digital equalization for sound optimization.

  • Recently acquired ESS Heil AMT tweeters weigh 14.5 pounds and have a sensitivity of 96 dB.
  • A passive 2nd-order Linkwitz-Riley crossover was assembled at 2kHz for testing.
  • The system includes two active subwoofers and satellite speakers, with adjustments made for timing discrepancies.
  • The WiiM Ultra streamer allows for digital equalization, enabling custom crossover settings.
  • The system is powered by a tube-based single-ended amplifier and a class-D amplifier for the subwoofers.
  • The author emphasizes the subjective experience of power, noting that 10W tube amplifiers can sound as powerful as 50W solid-state amplifiers.

Music Recommendation: Pictures at an Exhibition
The author recommends Carlo Giulini's conducting of Mussorgsky's "Pictures at an Exhibition," highlighting its significance and offering insights into its various interpretations.

  • The album features a comparison of multiple covers, leading to a rediscovery of the Bhatti brothers' composition for the Flying Steps dance group.
  • The original piano suite by Mussorgsky is emphasized, with suggestions to listen to Ravel's orchestral transcription and Stokowski's alternative version.
  • The recommendation encourages listeners to prepare their subwoofers for an enhanced experience.

 

 

 

Did you enjoy my post? Do you want to see me make it to post 1,000? If so, think about supporting me at Patreon.

 

 

 

 

    

User Guides for GlassWare Software
Just click on any of the above images to download a PDF of the user guides.

For those of you who still have old computers running Windows XP (32-bit) or any other Windows 32-bit OS, I have setup the download availability of my old old standards: Tube CAD, SE Amp CAD, and Audio Gadgets. The downloads are at the GlassWare-Yahoo store and the price is only $9.95 for each program.

glass-ware.store.turbify.net

So many have asked that I had to do it.

WARNING: THESE THREE PROGRAMS WILL NOT RUN UNDER VISTA 64-Bit or WINDOWS 7, 8, and 10 if the OS is not 32-bit or if it is a 64-bit OS.

I do plan on remaking all of these programs into 64-bit versions, but it will be a huge ordeal, as programming requires vast chunks of noise-free time, something very rare with children running about. Ideally, I would love to come out with versions that run on iPads and Android-OS tablets.

 

     

 

I know that some readers wish to avoid Patreon, so here is a PayPal button instead. Thanks.

                                 John Broskie

 

John Gives

Special Thanks to the Special 91

To all my patrons, all 91 of them, thank you all again. I want to especially thank

Concordio Anacleto

Mark Capell

Walter Clay

King Heiple

Frank Klapperich

Kuldeep

Amy D. McNeil

Jean-Louis Mehren

John Puma

Paul Radovan

Paul Reid

Christian Rintelen

Jason Stoddard

I am truly stunned and appreciative of their support. In addition I want to thank the following patrons:

John Atwood

Hal Clark

Dean Bailey

Jim Burnes

Max Cherikov

Eduardo Fayad

Fayne

Scott Fraser

Manny Gagliano

Mike Galusha

Richard Hansen

Andreas Hierzenberger

Erik Hoel

Kyle Karthauser

Dean Kayser

Tom Kelly

Thomas Kifowit

Francis King

Frank Klapperich

Neil Kovacs

Insup Kwon

Przemek Lach

Robert

Robert the Dutch

Ron Lee

偉良 林 (David Lin)

Amy D. McNeil

Csaba Molnar

Joe Mooney

Roy Mottram

John R. Murray

Seiichiro Nakakura

Larry Owens

Marty Reiss

Paulo Mario dos Santos Dias de Moraes

Robert Scott

Stroskegg (W4PHO)

Blake Swaney

Thomas Sylvester

Michael Taylor

Brian Terrell

James Tiemann

Dwight Warren

Andrew White

Sergey Yegournov

 

All of your support makes a big difference. I would love to arrive at the point where creating my posts was my top priority of the day, not something that I have to steal time from other obligations to do. The more support I get, the higher up these posts move up in deserving attention.

If you have been reading my posts, you know that my lifetime goal is reaching post number one thousand. I have 367 more to go.

My second goal was to gather 1,000 patrons. Well, that no longer seems possible to me, so I will shoot for a mighty 100 instead. Thus, I have just 9 patrons to go.

Help me get there. Thanks.

 


New URL of the GlassWare website

https://glass-ware.store.turbify.net/

 

www.tubecad.com     Copyright © 1999-2026 GlassWare    All Rights Reserved